科通[2025]74号
各相关单位:
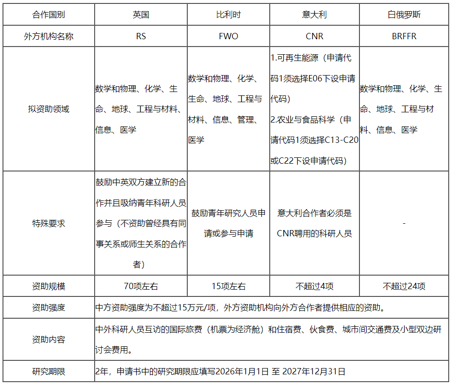
根据国家自然科学基金委员会(NSFC)与英国皇家学会(RS)、比利时弗兰德研究基金会(FWO)、意大利国家研究理事会(CNR)、白俄罗斯基础研究基金会(BRFFR)的合作协议及后续达成的共识,2025年度我委与上述资助机构将继续共同资助中外科研人员之间的合作交流。
一、项目说明

二、申请人条件
根据《国家自然科学基金国际(地区)合作交流项目管理办法》和双方达成的共识,申请本项目须符合以下条件:
(一)中方申请人必须正在承担(主持人或参与人)2026年12月31日(含)以后结题的3年期(含)以上国家自然科学基金项目(不包括合作交流项目),并必须依托该项目进行申请。合作交流应密切围绕所依托在研基金项目的研究内容。
(二)外方合作者应符合外方资助机构对本国申请人的资格要求。
(三)中外双方申请人需分别向国家自然科学基金委员会和相应外方资助机构提交项目申请,对于单方提交的申请将不予受理。
(四)更多申请人条件的详细说明请见《2025年度国家自然科学基金项目指南》。
三、限项申请规定
(一)本项目属于国际(地区)合作交流项目,不计入申请和承担项目总数范围。
(二)不受“申请人同年只能申请1项同类型项目”规定的限制。
(三)作为申请人申请和作为项目负责人正在承担的同一组织间协议框架下的合作交流项目,合计限1项。
(四)《2025年度国家自然科学基金项目指南》中关于申请数量的其他限制。
四、申报要求
(一)申请人注意事项。
合作交流项目申请书采取在线方式撰写,对申请人具体要求如下:
1. 申请人在填报申请书前,应当认真阅读本项目指南和《2025年度国家自然科学基金项目指南》中的相关内容,不符合项目指南和相关要求的项目申请不予受理。
2.申请人须登录科学基金网络信息系统(https://grants.nsfc.gov.cn/),在线填报《国家自然科学基金国际(地区)合作与交流项目申请书》。具体步骤如下:
(1)选择“项目负责人”用户组登录系统,进入后点击“在线申请”进入申请界面;点击“新增项目申请”按钮,进入申请项目所属科学部选择界面,点击“申请普通科学部项目”进入项目类别选择界面。
(2)点击“国际(地区)合作与交流项目”左侧+号或者右侧“展开”按钮,展开下拉菜单。
(3)点击“合作交流(组织间协议项目)”右侧的“填写申请”按钮,进入选择“合作协议”界面,在下拉菜单中选择“NSFC-RS(中英)”、“NSFC-FWO(中比)”、“NSFC-CNR(中意)”或“NSFC-BRFFR(中白)”,然后按系统要求输入依托基金项目的批准号,通过资格认证后即进入具体申请书填写界面。
3. 预算编报要求。申请人应当认真阅读《2025年度国家自然科学基金项目指南》申请须知中预算编报要求的内容,严格按照《国家自然科学基金资助项目资金管理办法(财教〔2021〕177号)》和《国家自然科学基金项目资金预算表编制说明》的要求,认真如实编报《国家自然科学基金项目资金预算表》。
项目资金预算仅包括“国际合作与交流费”,应填写入资金预算表序号第4项“业务费”,本项目无间接费用。在“预算说明书”栏目,应按交流年度根据需要为出访人员以及来访人员的国际旅费、住宿费、伙食费、城市间交通费制定详细预算。
4. 申请书填写说明。中外双方申请书中的项目名称、双方依托单位和双方项目负责人(中方申请书中“境外合作人员”栏目的第一人默认为外方项目负责人)应严格一致,否则将不予受理。
在“项目执行计划”栏目,应按照交流年度,详细列出出访及来访人员姓名、出访及来访日期和拟开展的研究工作内容。
5. 申请材料要求。申请人完成申请书撰写后,在线提交电子申请书及附件材料,无需报送纸质申请书。附件材料包括:
(1)外方申请人及来访人员的简历。
(2)合作协议(协议模板见附件)。中外双方申请人须就合作内容、交流计划及知识产权等问题达成一致,并签署合作交流协议。
未按要求提交以上附件材料的项目申请将不予受理。
(二)依托单位注意事项。
依托单位应对本单位申请人所提交申请材料的真实性、完整性和合规性,申报预算的目标相关性、政策相符性和经济合理性进行审核。本项目纳入无纸化申请范围,依托单位应在规定的项目申请截止时间前提交本单位电子版申请书及附件材料。
关于单位科研诚信承诺书提交等事宜,请参照《关于2025年度国家自然科学基金项目申请与结题等有关事项的通告》执行。
(三)项目申请接收。
科学基金网络信息系统在线申报接收期以及相应外方资助机构规定的截止时间如下表所示。请申请人注意提醒外方合作者在相应的截止时间前提交申请。

注:请申请人严格遵照本项目指南的各项要求填报申请,不符合上述要求的项目申请将不予受理,如有疑问,请致电项目联系人。
五、批准结果通知
将通过科学基金网络信息系统通知资助结果。
六、项目联系人

科学技术发展研究院
2025年4月22日